在多线程编程时,创建线程是十分消耗资源的,当线程创建过多时,便会引发内存溢出,因此引入了线程池技术。
线程池的优势
线程池解决了创建线程时大量消耗资源的问题,主要的优势有下面几种
降低资源消耗:重复利用已经已经存在的线程,减少了创建和销毁时对资源的占用。提高响应速度:当有任务执行时,不需要等待线程创建,直接进行执行任务。提高线程管理性:对池内线程统一的进行分配和管理。
线程池的创建&使用
线程池的创建有两种方式
1. 使用Executors工厂来创建
常用的有四种线程池
-
newFixedThreadPool 创建一个可重复固定的线程数的线程池
-
newCachedThreadPool 创建一个可缓存的线程池,调用execute将重复用以前构造的线程(如果当前线程可用)。如果没有可用线程则创建新的线程并加入到池中。终止并从缓存中移除那些已有60s未被使用的线程。
-
newSingleThreadExecutor创建一个单线程化的线程池,它只会用唯一的工作线程来执行任务,保证所有任务按照指定顺序(FIFO, LIFO, 优先级)执行
-
newScheduledThreadPool 创建一个支持定时及周期性的任务执行的线程池,多数情况下可用来替代Timer类。
2. 使用ThreadPoolExecutor自定义创建线程池
** 线程池的真正实现类是 ThreadPoolExecutor,其构造方法有如下4种**
public ThreadPoolExecutor(int corePoolSize,
int maximumPoolSize,
long keepAliveTime,
TimeUnit unit,
BlockingQueue<Runnable> workQueue) {
this(corePoolSize, maximumPoolSize, keepAliveTime, unit, workQueue,
Executors.defaultThreadFactory(), defaultHandler);
}
public ThreadPoolExecutor(int corePoolSize,
int maximumPoolSize,
long keepAliveTime,
TimeUnit unit,
BlockingQueue<Runnable> workQueue,
ThreadFactory threadFactory) {
this(corePoolSize, maximumPoolSize, keepAliveTime, unit, workQueue,
threadFactory, defaultHandler);
}
public ThreadPoolExecutor(int corePoolSize,
int maximumPoolSize,
long keepAliveTime,
TimeUnit unit,
BlockingQueue<Runnable> workQueue,
RejectedExecutionHandler handler) {
this(corePoolSize, maximumPoolSize, keepAliveTime, unit, workQueue,
Executors.defaultThreadFactory(), handler);
}
public ThreadPoolExecutor(int corePoolSize,
int maximumPoolSize,
long keepAliveTime,
TimeUnit unit,
BlockingQueue<Runnable> workQueue,
ThreadFactory threadFactory,
RejectedExecutionHandler handler) {
if (corePoolSize < 0 ||
maximumPoolSize <= 0 ||
maximumPoolSize < corePoolSize ||
keepAliveTime < 0)
throw new IllegalArgumentException();
if (workQueue == null || threadFactory == null || handler == null)
throw new NullPointerException();
this.corePoolSize = corePoolSize;
this.maximumPoolSize = maximumPoolSize;
this.workQueue = workQueue;
this.keepAliveTime = unit.toNanos(keepAliveTime);
this.threadFactory = threadFactory;
this.handler = handler;
}
参数说明
- corePoolSize(必需):核心线程数。默认情况下,核心线程会一直存活,但是当将 allowCoreThreadTimeout 设置为 true 时,核心线程也会超时回收。
- maximumPoolSize(必需):线程池所能容纳的最大线程数。当活跃线程数达到该数值后,后续的新任务将会阻塞。
keepAliveTime(必需):线程闲置超时时长。如果超过该时长,非核心线程就会被回收。如果将 allowCoreThreadTimeout 设置为 true 时,核心线程也会超时回收。 - unit(必需):指定 keepAliveTime 参数的时间单位。常用的有:TimeUnit.MILLISECONDS(毫秒)、TimeUnit.SECONDS(秒)、TimeUnit.MINUTES(分)。
- workQueue(必需):任务队列。通过线程池的 execute() 方法提交的 Runnable 对象将存储在该参数中。其采用阻塞队列实现。
- threadFactory(可选):线程工厂。用于指定为线程池创建新线程的方式。
- handler(可选):拒绝策略。当达到最大线程数时需要执行的饱和策略。
线程池的使用
// 创建线程池
ThreadPoolExecutor threadPool = new ThreadPoolExecutor(CORE_POOL_SIZE,
MAXIMUM_POOL_SIZE,
KEEP_ALIVE,
TimeUnit.SECONDS,
sPoolWorkQueue,
sThreadFactory);
// 向线程池提交任务
threadPool.execute(new Runnable() {
@Override
public void run() {
... // 线程执行的任务
}
});
// 关闭线程池
threadPool.shutdown(); // 设置线程池的状态为SHUTDOWN,然后中断所有没有正在执行任务的线程
threadPool.shutdownNow(); // 设置线程池的状态为 STOP,然后尝试停止所有的正在执行或暂停任务的线程,并返回等待执行任务的列表
线程池的工作原理

线程池的参数
任务队列(workQueue)
任务队列是基于阻塞队列实现的,即采用生产者消费者模式,在 Java 中需要实现 BlockingQueue 接口。但 Java 已经为我们提供了 7 种阻塞队列的实现ArrayBlockingQueue:一个由数组结构组成的有界阻塞队列(数组结构可配合指针实现一个环形队列)。LinkedBlockingQueue:一个由链表结构组成的有界阻塞队列,在未指明容量时,容量默认为 Integer.MAX_VALUE。PriorityBlockingQueue:一个支持优先级排序的无界阻塞队列,对元素没有要求,可以实现 Comparable 接口也可以提供 Comparator 来对队列中的元素进行比较。跟时间没有任何关系,仅仅是按照优先级取任务。DelayQueue:类似于PriorityBlockingQueue,是二叉堆实现的无界优先级阻塞队列。要求元素都实现 Delayed 接口,通过执行时延从队列中提取任务,时间没到任务取不出来。SynchronousQueue:一个不存储元素的阻塞队列,消费者线程调用 take() 方法的时候就会发生阻塞,直到有一个生产者线程生产了一个元素,消费者线程就可以拿到这个元素并返回;生产者线程调用 put() 方法的时候也会发生阻塞,直到有一个消费者线程消费了一个元素,生产者才会返回。LinkedBlockingDeque:使用双向队列实现的有界双端阻塞队列。双端意味着可以像普通队列一样 FIFO(先进先出),也可以像栈一样 FILO(先进后出)。LinkedTransferQueue:它是ConcurrentLinkedQueue、 LinkedBlockingQueue 和 SynchronousQueue 的结合体,但是把它用在 ThreadPoolExecutor 中,和 LinkedBlockingQueue 行为一致,但是是无界的阻塞队列。
注意有界队列和无界队列的区别:如果使用有界队列,当队列饱和时并超过最大线程数时就会执行拒绝策略;而如果使用无界队列,因为任务队列永远都可以添加任务,所以设置 maximumPoolSize 没有任何意义。
2. 拒绝策略(handler)
当线程池的线程数达到最大线程数时,需要执行拒绝策略。拒绝策略需要实现 RejectedExecutionHandler 接口,并实现 rejectedExecution(Runnable r, ThreadPoolExecutor executor) 方法。不过 Executors 框架已经为我们实现了 4 种拒绝策略:
- AbortPolicy(默认):丢弃任务并抛出 RejectedExecutionException 异常。
- CallerRunsPolicy:由调用线程处理该任务。
- DiscardPolicy:丢弃任务,但是不抛出异常。可以配合这种模式进行自定义的处理方式。
- DiscardOldestPolicy:丢弃队列最早的未处理任务,然后重新尝试执行任务。
线程工厂(threadFactory)
线程工厂指定创建线程的方式,需要实现 ThreadFactory 接口,并实现 newThread(Runnable r) 方法。该参数可以不用指定,Executors 框架已经为我们实现了一个默认的线程工厂
/**
* The default thread factory.
*/
private static class DefaultThreadFactory implements ThreadFactory {
private static final AtomicInteger poolNumber = new AtomicInteger(1);
private final ThreadGroup group;
private final AtomicInteger threadNumber = new AtomicInteger(1);
private final String namePrefix;
DefaultThreadFactory() {
SecurityManager s = System.getSecurityManager();
group = (s != null) ? s.getThreadGroup() :
Thread.currentThread().getThreadGroup();
namePrefix = "pool-" +
poolNumber.getAndIncrement() +
"-thread-";
}
public Thread newThread(Runnable r) {
Thread t = new Thread(group, r,
namePrefix + threadNumber.getAndIncrement(),
0);
if (t.isDaemon())
t.setDaemon(false);
if (t.getPriority() != Thread.NORM_PRIORITY)
t.setPriority(Thread.NORM_PRIORITY);
return t;
}
}
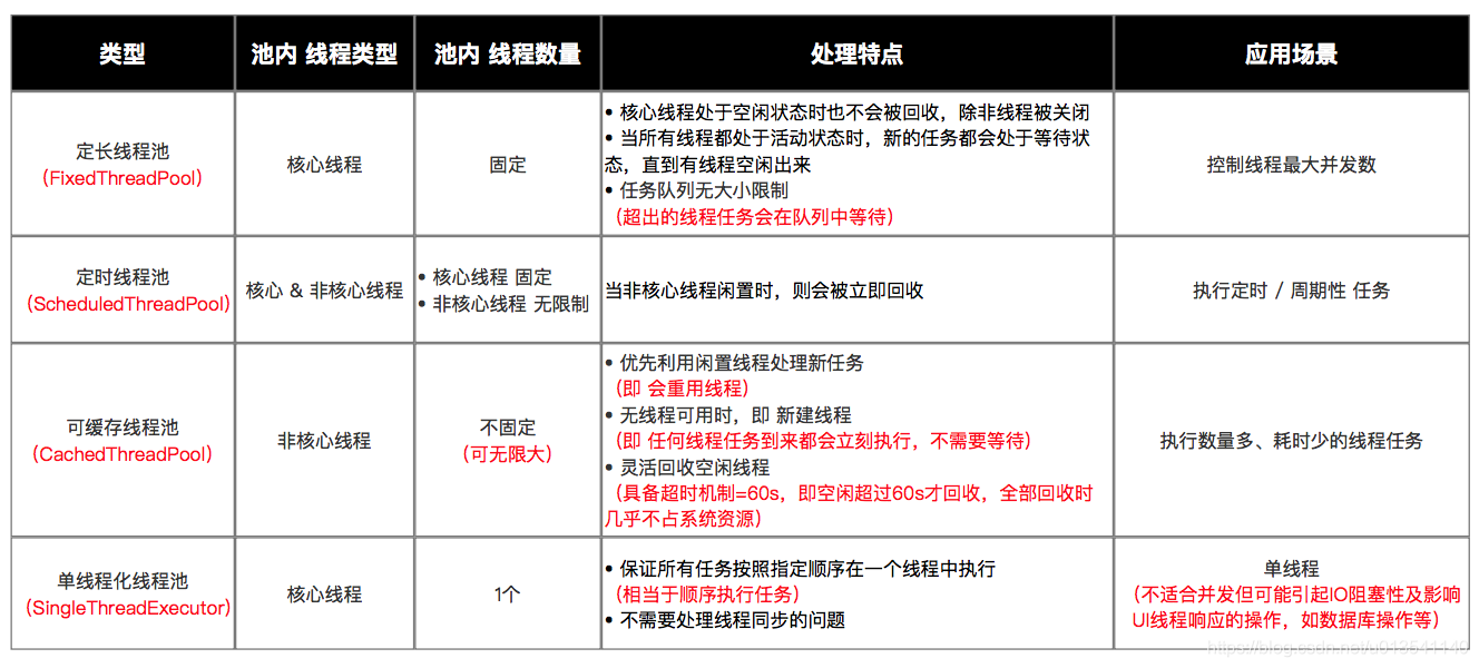
功能线程池
嫌上面使用线程池的方法太麻烦?其实Executors已经为我们封装好了 4 种常见的功能线程池,如下:
定长线程池(FixedThreadPool)
特点:只有核心线程,线程数量固定,执行完立即回收,任务队列为链表结构的有界队列。
应用场景:控制线程最大并发数。
源码
public static ExecutorService newFixedThreadPool(int nThreads) {
return new ThreadPoolExecutor(nThreads, nThreads,
0L, TimeUnit.MILLISECONDS,
new LinkedBlockingQueue<Runnable>());
}
public static ExecutorService newFixedThreadPool(int nThreads, ThreadFactory threadFactory) {
return new ThreadPoolExecutor(nThreads, nThreads,
0L, TimeUnit.MILLISECONDS,
new LinkedBlockingQueue<Runnable>(),
threadFactory);
}
演示
// 1. 创建定长线程池对象 & 设置线程池线程数量固定为3
ExecutorService fixedThreadPool = Executors.newFixedThreadPool(3);
// 2. 创建好Runnable类线程对象 & 需执行的任务
Runnable task =new Runnable(){
public void run() {
System.out.println("执行任务啦");
}
};
// 3. 向线程池提交任务
fixedThreadPool.execute(task);
定时线程池(ScheduledThreadPool )
特点:核心线程数量固定,非核心线程数量无限,执行完闲置 10ms 后回收,任务队列为延时阻塞队列。
应用场景:执行定时或周期性的任务。
源码
private static final long DEFAULT_KEEPALIVE_MILLIS = 10L;
public static ScheduledExecutorService newScheduledThreadPool(int corePoolSize) {
return new ScheduledThreadPoolExecutor(corePoolSize);
}
public ScheduledThreadPoolExecutor(int corePoolSize) {
super(corePoolSize, Integer.MAX_VALUE,
DEFAULT_KEEPALIVE_MILLIS, MILLISECONDS,
new DelayedWorkQueue());
}
public static ScheduledExecutorService newScheduledThreadPool(
int corePoolSize, ThreadFactory threadFactory) {
return new ScheduledThreadPoolExecutor(corePoolSize, threadFactory);
}
public ScheduledThreadPoolExecutor(int corePoolSize,
ThreadFactory threadFactory) {
super(corePoolSize, Integer.MAX_VALUE,
DEFAULT_KEEPALIVE_MILLIS, MILLISECONDS,
new DelayedWorkQueue(), threadFactory);
}
演示
// 1. 创建 定时线程池对象 & 设置线程池线程数量固定为5
ScheduledExecutorService scheduledThreadPool = Executors.newScheduledThreadPool(5);
// 2. 创建好Runnable类线程对象 & 需执行的任务
Runnable task =new Runnable(){
public void run() {
System.out.println("执行任务啦");
}
};
// 3. 向线程池提交任务
scheduledThreadPool.schedule(task, 1, TimeUnit.SECONDS); // 延迟1s后执行任务
scheduledThreadPool.scheduleAtFixedRate(task,10,1000,TimeUnit.MILLISECONDS);// 延迟10ms后、每隔1000ms执行任务
可缓存线程池(CachedThreadPool)
特点:无核心线程,非核心线程数量无限,执行完闲置 60s 后回收,任务队列为不存储元素的阻塞队列。
应用场景:执行大量、耗时少的任务。
源码
public static ExecutorService newCachedThreadPool() {
return new ThreadPoolExecutor(0, Integer.MAX_VALUE,
60L, TimeUnit.SECONDS,
new SynchronousQueue<Runnable>());
}
public static ExecutorService newCachedThreadPool(ThreadFactory threadFactory) {
return new ThreadPoolExecutor(0, Integer.MAX_VALUE,
60L, TimeUnit.SECONDS,
new SynchronousQueue<Runnable>(),
threadFactory);
}
演示
// 1. 创建可缓存线程池对象
ExecutorService cachedThreadPool = Executors.newCachedThreadPool();
// 2. 创建好Runnable类线程对象 & 需执行的任务
Runnable task =new Runnable(){
public void run() {
System.out.println("执行任务啦");
}
};
// 3. 向线程池提交任务
cachedThreadPool.execute(task);
单线程化线程池(SingleThreadExecutor)
特点:只有 1 个核心线程,无非核心线程,执行完立即回收,任务队列为链表结构的有界队列。
应用场景:不适合并发但可能引起 IO 阻塞性及影响 UI 线程响应的操作,如数据库操作、文件操作等。
源码
public static ExecutorService newSingleThreadExecutor() {
return new FinalizableDelegatedExecutorService
(new ThreadPoolExecutor(1, 1,
0L, TimeUnit.MILLISECONDS,
new LinkedBlockingQueue<Runnable>()));
}
public static ExecutorService newSingleThreadExecutor(ThreadFactory threadFactory) {
return new FinalizableDelegatedExecutorService
(new ThreadPoolExecutor(1, 1,
0L, TimeUnit.MILLISECONDS,
new LinkedBlockingQueue<Runnable>(),
threadFactory));
}
演示
// 1. 创建单线程化线程池
ExecutorService singleThreadExecutor = Executors.newSingleThreadExecutor();
// 2. 创建好Runnable类线程对象 & 需执行的任务
Runnable task =new Runnable(){
public void run() {
System.out.println("执行任务啦");
}
};
// 3. 向线程池提交任务
singleThreadExecutor.execute(task);
几种线程池的比较

注意
Executors 的 4 个功能线程池虽然方便,但现在已经不建议使用了,而是建议直接通过使用 ThreadPoolExecutor 的方式,这样的处理方式让写的同学更加明确线程池的运行规则,规避资源耗尽的风险。
其实 Executors 的 4 个功能线程有如下弊端:
- FixedThreadPool 和 SingleThreadExecutor:主要问题是堆积的请求处理队列均采用 LinkedBlockingQueue,可能会耗费非常大的内存,甚至 OOM。
- CachedThreadPool 和 ScheduledThreadPool:主要问题是线程数最大数是 Integer.MAX_VALUE,可能会创建数量非常多的线程。
至此线程池的介绍就结束了,希望可以帮助到你,欢迎评论讨论~
部分图片来源网络,侵删