接上一篇博客浏览器工作原理——动手实现一个toy-browser(一),本篇主要介绍浏览器工作流程的HTML解析和CSS计算环节。
文章目录
1 浏览器工作原理——解析HTML生成DOM树
1.1 HTML parser模块的文件拆分
- 设计HTML parser模块的使用接口
- 为便于文件管理,将parser模块拆分到其它文件中
1.2 用FSM实现HTML的分析
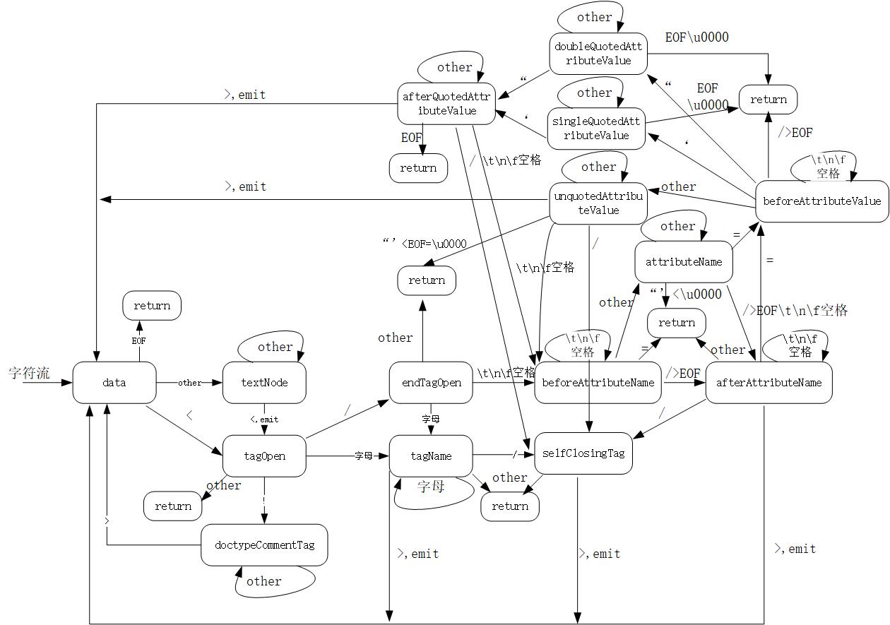
- HTML标准中已经规定了HTML分析的各种状态,toy-browser只需要实现其中最基础的部分
- 用FSM分析HTML的框架如下
module.exports.parseHTML = function parseHTML(html) {
let state = data
for(let c of html) {
state = state(c)
}
state = state(EOF) // 添加文件终结符,强制状态机结束
return stack.pop()
}
1.3 解析标签
- 总共有3种标签:开始标签、结束标签和自封闭标签
- 解析HTML时的状态迁移画出图来比较直观(状态迁移图如下)

对应代码(1.1~1.5相关代码)如下
const EOF = Symbol('EOF')
function data(c) {
if(c == "<") {
return tagOpen
}else if(c == EOF) {
return
}else{
currentToken = {
type: "text",
content: ""
}
return textNode(c)
}
}
function textNode(c) {
if(c != "<"){
currentToken.content += c
return textNode
}else{
emit(currentToken)
return tagOpen
}
}
function tagOpen(c) {
if(c == '/') {
return endTagOpen
}else if(c.match(/^[a-zA-Z]$/)){
currentToken = {
type: "startTag",
tagName: ""
}
return tagName(c)
}else if(c == '!'){
return doctypeCommentTag
}else{
return // 非法html
}
}
function doctypeCommentTag(c) {
if(c == '>') {
return data
}else{
// 忽略<!DOCTYPE xxx>和<!-- xxx -->节点
return doctypeCommentTag
}
}
function endTagOpen(c) {
if(c.match(/^[a-zA-Z]$/)) {
currentToken = {
type: "endTag",
tagName: ""
}
return tagName(c)
}else{
return // 非法html
}
}
function tagName(c) {
if(c.match(/[\t\n\f ]/)) { // \f表示换页符
return beforeAttributeName
}else if(c.match(/^[a-zA-Z]$/)) {
currentToken.tagName += c
return tagName
}else if(c == '/') {
return selfClosingTag
}else if(c == '>'){
emit(currentToken)
return data
}else{
return // 非法html
}
}
function beforeAttributeName(c) {
if(c.match(/[\t\n\f ]/)) {
return beforeAttributeName
}else if(c == '/' || c == '>' || c == EOF) {
return afterAttributeName(c)
}else if(c == '='){
// 非法
}else{
// 获取属性
currentAttribute = {
name: '',
value: ''
}
return attributeName(c)
}
}
function afterAttributeName(c) {
if(c == '/'){
return selfClosingTag
}else if(c == '>') {
emit(currentToken)
return data
}else if(c == '='){
return beforeAttributeValue
}else if(c.match(/[\t\n\f ]/)){
return afterAttributeName
}else{ // EOF
return
}
}
function attributeName(c) {
if(c == '=') {
return beforeAttributeValue
}else if(c.match(/[\t\n\f ]/) || c == '/' || c == '>' || c == EOF) {
return afterAttributeName(c)
}else if(c == '\u0000' || c == '\"' || c == '\'' || c == '<') {
// 非法,\u0000为二进制的0,在C语言中为字符串结束标志
}else {
currentAttribute.name += c
return attributeName
}
}
function beforeAttributeValue(c) {
if(c.match(/[\t\n\f ]/)) {
return beforeAttributeValue
}else if(c == '\"') {
return doubleQuotedAttributeValue
}else if(c == '\'') {
return singleQuotedAttributeValue
}else if(c == '/' || c == '>' || c == EOF) {
// 非法
}else{
return unquotedAttributeValue
}
}
function doubleQuotedAttributeValue(c) {
if(c == '\"') {// 解析完一个属性
currentToken[currentAttribute.name] = currentAttribute.value
return afterQuotedAttributeValue
}else if(c == '\u0000' || c == EOF) {
// 非法
}else{
currentAttribute.value += c
return doubleQuotedAttributeValue
}
}
function singleQuotedAttributeValue(c) {
if(c == '\'') {// 解析完一个属性
currentToken[currentAttribute.name] = currentAttribute.value
return afterQuotedAttributeValue
}else if(c == '\u0000' || c == EOF) {
// 非法
}else{
currentAttribute.value += c
return singleQuotedAttributeValue
}
}
function afterQuotedAttributeValue(c) {
if(c.match(/[\t\n\f ]/)) {
return beforeAttributeName
}else if(c == '/') {
return selfClosingTag
}else if(c == '>') {
// 下面的currentAttribute.name可能是在跳转到beforeAttributeName后转移过来的,不能省略
currentToken[currentAttribute.name] = currentAttribute.value
emit(currentToken)
return data
}else if(c == EOF) {
// 非法
}else{
currentAttribute.value += c
// 此处针对的是属性值“后立即跟一个普通字符的情况,这时认为属性值还未结束
return doubleQuotedAttributeValue
}
}
function unquotedAttributeValue(c) {
if(c.match(/[\t\n\f ]/)) {
return beforeAttributeName
}else if(c == '/') {
return selfClosingTag
}else if(c == '>') {
// 下面的currentAttribute.name可能是在跳转到beforeAttributeName后转移过来的,不能省略
currentToken[currentAttribute.name] = currentAttribute.value
emit(currentToken)
return data
}else if(c == '\u0000' || c == '\"' || c == '\'' || c == '<' || c == EOF || c == '=') {
// 非法
}else{
currentAttribute.vlaue += c
return unquotedAttributeValue
}
}
function selfClosingTag(c) {
if(c == '>') {
currentToken.isSelfClosing = true
emit(currentToken)
return data
}else{
return // 非法html
}
}
1.4 创建元素
- 在状态转移的过程中要加入业务逻辑
- 在标签结束状态提交创建的标签token,通过上图中的emit实现
1.5 处理属性
- 属性分为单引号、双引号和无引号,需要较多状态处理
- 处理属性的方式跟标签类似
- 属性结束时把属性加到标签Token上
1.6 用Token构建DOM树
- 根据标签构建DOM树的基本思想是使用栈(HTML的标签层层嵌套,符合栈先入后出的操作特点)
- 遇到开始标签时创建元素并入栈,遇到结束标签时出栈
- 自封闭标签可视作入栈后立即出栈,将
将其直接添加到当前栈顶元素的children列表中 - 任何元素的父元素是它入栈前的栈顶
1.7 将文本节点加到DOM树
- 文本字符需要合并为文本节点
- 文本节点与自封闭标签处理类似
1.6和1.7相关代码如下
// 生成DOM节点构建DOM树
function emit(token) {
// console.log(token)
let top = stack[stack.length-1]
if(token.type == "startTag") {
// 为开始标签创建节点
let element = {
type: "element",
tagName: token.tagName,
attributes: [],
children: [],
parent: top
}
for(let key in token) {
if(key !== "type" && key !== "tagName" && key !== "isSelfClosing") {
element.attributes.push({name: key, value: token[key]}) // 原写法{key, token[key]}错误
}
}
computeCSS(element) // 在遇到startTag时就开始计算CSS
if(!token.isSelfClosing) {
stack.push(element) // 开始标签入栈
}
top.children.push(element)
}else if(token.type == "endTag") {
// 将结束标签出栈
if(token.tagName !== top.tagName) {
console.log(token.tagName + " doesn't match top element of stack!")
return
}else{
// 解析CSS文本获取CSS规则
if(token.tagName === "style") {
addCSSRules(top.children[0].content)
}
stack.pop()
}
}else if(token.type == "text") {
currentTextNode = {
type: "text",
content: token.content,
parent: top
}
top.children.push(currentTextNode)
}
}
2 浏览器工作原理——CSS计算
2.1 收集CSS规则
- 遇到style标签,把css规则保存起来(暂不考虑link标签中的样式表)
- 为简化实现难度,使用node的css库中的CSS Parser来解析CSS规则
- 注意css库分析CSS规则的格式
2.2 添加CSS计算调用
- 当创建一个元素后,立即计算CSS(CSS设计的一条潜规则是CSS的所有选择器会尽量保证在startTag进入时判断是否匹配)
- 理论上,当分析一个元素时,所有CSS规则已经收集完毕(为简化实现,html标签的内联样式暂不考虑)
- 在真实浏览器中,可能遇到写在body中的style标签,需重新计算CSS,暂不考虑
2.3 获取父元素
- 在computeCSS函数中,必须知道元素的所有父元素才能判断元素与规则是否匹配
- 在解析HTML生成DOM树步骤中的stack,可以获取当前元素的所有父元素
- 因为首先获取和处理的是“当前元素”,所以获得和计算父元素匹配的顺序是从内向外(div div #myid)
2.4 选择器与元素匹配
- 选择器也要从当前元素向外排列
- 复杂选择器拆成单个元素的选择器,用循环匹配父元素队列
2.5 计算选择器与元素匹配
- 根据选择器的类型和元素属性,计算当前元素是否与规则匹配
- 视频教程中仅实现了三种简单选择器(元素选择器、类选择器和id选择器),实际还有更复杂的复合选择器、复杂选择器等
- 作业:跟上课程进度,实现复合选择器和支持空格的class选择器(使用正则)
2.6 生成computed属性
- 对于元素匹配到的规则,为元素生成相应的计算属性
2.7 specificity的计算逻辑
specificity被译作优先级或特定度,用来确定多条CSS规则作用于同一元素时的覆盖顺序
- CSS规则是根据specificity和后来优先规则覆盖
- specificity用一个四元组(inline, id, class, tag)表示,越左边权重越高
- 一个CSS规则的specificity根据包含的简单选择器相加而成
例如:
div div #myId的specificity: (0, 1, 0, 2)小于.cls #myId的specificity: (0, 1, 1, 0)
2.1~2.7相关代码
const css = require("css")
let currentToken = null
let currentAttribute = null
let currentTextNode = null
let stack = [{type: "document", children: []}] // 利用数组模拟栈(只在数组的一端操作)
let rules = []
function addCSSRules(text) {
var ast = css.parse(text)
rules.push(...ast.stylesheet.rules)
}
// selector:复合选择器 #myImg 或 p.text#name
function match(element, selector) {
if(!selector || !element.attributes) {// 无attributes的文本节点不处理
return false
}
let regMatches = selector.match(/([a-zA-Z]+)|(.[a-zA-Z]+)|(#[a-zA-Z]+)/g)
for(let subSelector of regMatches) {
let attr = ''
if(subSelector.charAt(0) == "#") {// id选择器
attr = element.attributes.filter(attr => attr.name === "id")[0]
if(!attr || attr.value !== subSelector.substring(1)) {
return false
}
}else if(subSelector.charAt(0) == ".") {// class选择器
attr = element.attributes.filter(attr => attr.name === "class")[0]
if(!attr || !attr.value.split(/[\t ]+/).includes(subSelector.substring(1))) {
return false
}
}else if(subSelector !== element.tagName) {// 元素选择器
return false
}
}
return true
// let attr = ''
// if(selector.charAt(0) == "#") {// id选择器
// attr = element.attributes.filter(attr => attr.name === "id")[0]
// if(attr && attr.value === selector.substring(1)) {
// return true
// }
// }
// if(selector.charAt(0) == ".") {// class选择器
// attr = element.attributes.filter(attr => attr.name === "class")[0]
// if(attr && attr.value.split(/[\t ]+/).includes(selector.substring(1))) {
// return true
// }
// }
// if(selector == element.tagName) {// 元素选择器
// return true
// }
// return false
}
/*
计算css规则的specificity
*/
function computeSpecificity(selector) {
let spec = [0, 0, 0, 0]
let compSelectors = selector.split(" ")
for(let compSelector of compSelectors) {//compSelector:复合选择器 #myImg 或 p.text#name
let regMatches = compSelector.match(/([a-zA-Z]+)|(.[a-zA-Z]+)|(#[a-zA-Z]+)/g)
for(let subSelector of regMatches) {
if(subSelector.charAt(0) == "#") {
spec[1]++
}else if(subSelector.charAt(0) == ".") {
spec[2]++
}else if(subSelector.match(/^[a-zA-Z]+/)) {
spec[3]++
}
}
}
return spec
}
function compareSpecificity(spec1, spec2) {
if(spec1[0] != spec2[0]) {
return spec1[0] - spec2[0]
}else if(spec1[1] != spec2[1]) {
return spec1[1] - spec2[1]
}else if(spec1[2] != spec2[2]) {
return spec1[2] - spec2[2]
}
return spec1[3]-spec2[3]
}
function computeCSS(element) {
// 深拷贝一份当前栈(包含当前元素的所有父元素)并由内向外排列
var elements = stack.slice().reverse()
console.log("compute css for element", element)
let matched = false
for(let rule of rules){
//CSS规则也由内向外,简单起见不考虑选择器列表和复杂选择器
let selectorPaths = rule.selectors[0].split(" ").reverse()
if(!match(element, selectorPaths[0])) {
continue
}
// 由内向外循环遍历父元素队列,判断当前元素是否能匹配当前规则
let j=1
for(let i=0; i<elements.length; ++i) {
if(match(elements[i], selectorPaths[j])) {
++j
}
}
if(j >= selectorPaths.length) {
matched = true
}
if(matched) {
console.log("Element", element, "matched rule", rule)
if(!element.computedStyle) {
element.computedStyle = {}
}
let sp = computeSpecificity(rule.selectors[0])
// if(!element.computedStyle.specificity) {
// element.computedStyle.specificity = sp
// for(let declaration of rule.declarations) {
// if(!element.computedStyle[declaration.property]) {
// element.computedStyle[declaration.property] = {}
// }
// element.computedStyle[declaration.property].value = declaration.value
// }
// }else{
for(let declaration of rule.declarations) {
if(!element.computedStyle[declaration.property]) {
element.computedStyle[declaration.property] = {}
}
if(!element.computedStyle[declaration.property].specificity) {
element.computedStyle[declaration.property].value = declaration.value
element.computedStyle[declaration.property].specificity = sp
}
// 针对同一元素同一css属性的多条规则,取优先级更高或相同但后出现的规则
if(compareSpecificity(element.computedStyle[declaration.property].specificity, sp) < 0){
element.computedStyle[declaration.property].value = declaration.value
element.computedStyle[declaration.property].specificity = sp
}
}
// }
}
}
}
3 本节代码github地址
如需查看完整代码,请移步github
PS:如果你对本文有任何疑问,可以留言评论或私信,我看到了会尽量回复。如果对你有所帮助,欢迎点赞转发_
版权声明:本文为Blateyang原创文章,遵循 CC 4.0 BY-SA 版权协议,转载请附上原文出处链接和本声明。