先看2d游戏的成功的效果

小地图的帖子网上一搜一大堆,但是等我真的照着去做的时候发现怎么都不行。最后反应过来,人家那是3D的,我这是2D的。所以在相机的关键参数设置上就有区别

先来看下我的元素结构
主相机Main Camera不管他,下面来创建上图的元素
1.Canvas,画布下面挂你的小地图元素,这个元素要用Raw Image

2.然后另外新建一个相机,这个相机我取名:MiniMapCamera
3.然后再资源里创建一个Render Texture。我取名:MiniMapTexture

创建后不用管它的参数设置,先放那里
4.然后选中MiniMapCamera相机,把这个MiniMapTexture拖到相机的Target Texure上。

4.在MiniMapCamera相机上,参数设置入上图,其中非常重要的一个Projection,网上做3D游戏的帖子,他们的小地图都是选的Orthographic,但是我们这里选Prespective。

5.选择Raw Image,同样把MiniMapTexture拖到Texture上面

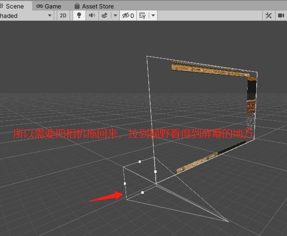
6.上述1-5设置好后,运行程序看下,发现还是没有效果。这里就是2D和3D的一些细节区别。我们切到Scene画面,用3D模式查看,会发现相机的位置,覆盖范围都不是预期的。糟糕如下图:

相机的视野根本没有很好的覆盖到我们想要看的画面,所以你什么也看不到。要注意2D里面摄像机穿过去了,那个平面就看不到了。所以就需要把摄像机往后拉,直到看得到你想看到的画面,如下图:

到此就能出现基本的小地图视野了。这里需要额外讲下,如果你的2d地图画面元素很多可能会卡,那么你的元素最好是做个分层,哪些有必要放到小地图里面,哪些没必要放到小地图里面。layer分层后,在相机的CullingMask中可以设置相机看到哪些layer的内容。