源码编号:B-I09
项目类型:Java web项目/Java EE项目(非开源)
项目名称:基于JSP+Servlet的网上商城 [shop]
源码作者:逍遥游本人开发制作
论文作者:逍遥游本人撰写
当前版本:V1.0.0版本
难度等级:✩✩
复杂程度:✩✩✩
用户类型:双角色(普通用户和管理员)
项目架构:B/S架构
设计思想:MVC
开发语言:Java语言
前端技术:Layui、BootStrap、HTML、CSS、JS、JQuery、Ajax等技术
后端技术:JSP、Servlet、C3p0、JavaBean等技术
运行环境:Win10、JDK1.8
数 据 库:MySQL5.5/5.7/8.0版本都可以运行
运行服务器:Tomcat7.0及以上版本都可以运行
运行工具:本系统采用Intellij IDEA开发,仅支持IDEA运行,不支持Eclipse和MyEclipse运行,因为三者骨架不一致,强行导入运行可能会导致未知错误,若需要定制其他开发工具的,可以联系我们。
数据库表数量:6张表
Jsp页面数量:41张左右
是否采用框架:否
是否有分页:有分页
是否有代码注释:有注释
是否有课程报告:暂无
是否有毕业论文:有论文,论文字数13081字左右,一共43页。
项目简介:本商城主要是普通用户注册以后可以在网上购买商品,管理员负责管理商品和后台相关数据,本商城属于通用商城,也可以当作鲜花/图书/衣物/为主题的任何商城。
主要功能
普通用户注册、登录商城后,可以浏览商品、下单到购物车结算购买,能够查看我的订单,修改个人信息等。
管理员验证码登录后,对商品信息、商品分类信息、用户信息、订单信息进行综合性管理。
项目内容

项目骨架

数据库

项目部分运行截图
首页

分类查询

注册

登录

商品详情

购物车

结算

我的订单

管理员登录

用户列表

添加用户

修改用户

商品类型

商品列表

添加商品

修改商品信息

订单信息列表

部分论文截图
论文字数:13081字,论文页数43页
摘要

目录

需求分析

系统设计

E-R图

数据库描述

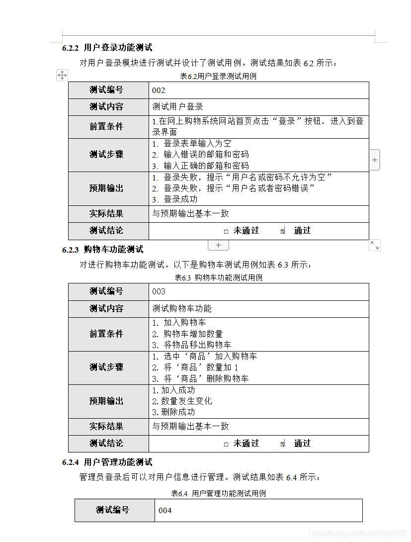
测试用例
