目录
4.测试(设计测试用例或测试代码的设计与实现,测试结果截屏))
内容:
1.已知由一个线性链表表示的线性表中含有 3 类字符的数据元素(如:字母,数字和其他字符),试编写算法将该线性链表分割为 3 个循环链表,其中每个循环链表均只含有一类字符。
2.试分表用顺序表和单链表作为存储结构,实现将线性表(a0,a1…an-1)就地逆置的操作,所谓“就地”,之复制空间应为O(1).
-
算法分析
- 已知由一个线性链表表示的线性表中含有 3 类字符的数据元素(如:字母,数字和其他字符),可知,还需要创建三个链表去容纳不同的数据元素,再初始创建一个可以输入的链表去输入三类字符的数据元素,最后将该链表中的元素利用ascII中的值来分别确定应该放到哪一个链表当中,最后再输出这三个链表。
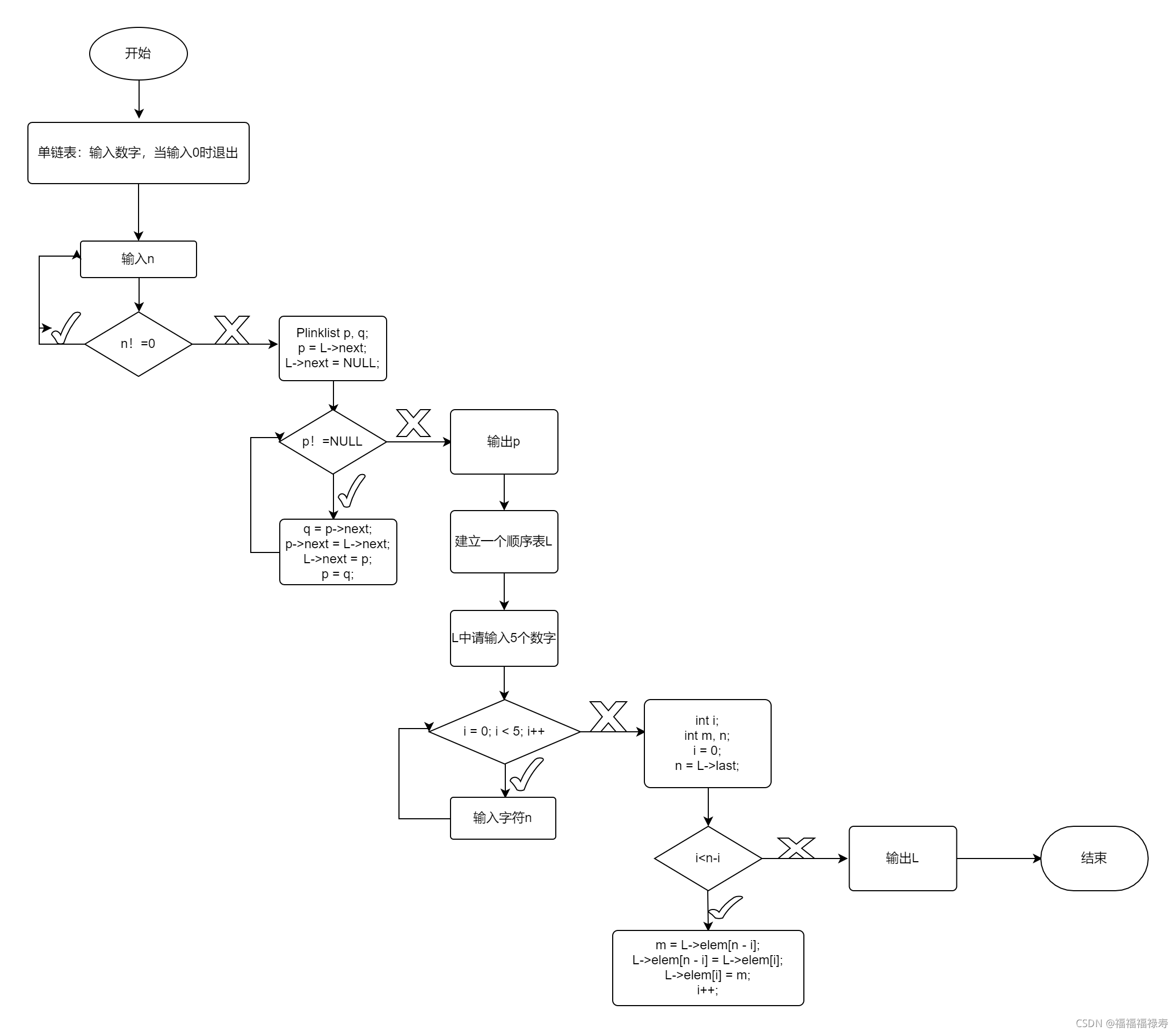
- 实现将线性表(a0,a1…an-1)就地逆置的操作,所谓“就地”,之复制空间应为O(1)。顺序表中可以增加一个位置,将两个位置进行互换,从而达到就地逆置的操作。单链表可以先将头节点断开,同时一个指针指向头节点的下一个结点,然后利用头插法再将其中的数字进行插入到头节点当中,就完成了就地逆置的操作。
-
概要设计
使用c语言,其中设置了以下函数
1.链表的分割
|
Int Init(Plinklist *head) |
|
*head = (Plinklist)malloc(sizeof(PNode)); if (*head) { (*head)->next = NULL; return 1; } else return 0; |
|
int CreateFromTail(Plinklist* head) |
|
{ PNode* pTemp, * pHead; char c; pHead = *head; scanf_s(“%c”, &c); while (c != ‘@’) { pTemp = (Plinklist)malloc(sizeof(PNode)); if (pTemp) { pTemp->date = c; pTemp->next = NULL; pHead->next = pTemp; pHead = pTemp; scanf_s(“%c”, &c); } else return 0; } return 1; } |
|
void Print(Plinklist head) |
|
{ head = head->next; while (head) { printf(” %c “, head->date);
head = head->next; } } |
|
{ for (int i = 0, j = length – 1, t; i < j; i++, j–) t = data[i], data[i] = data[j], data[j] = t; }
int data[MaxSize]; int length; };
|
|
void function(Plinklist LA, Plinklist LB, Plinklist LC, Plinklist LD) |
|
{ PNode *p; Plinklist q = LA->next; while (q) { if (q->date > 47 && q->date < 58) { p = (Plinklist)malloc(sizeof(PNode)); p->date = q->date; p->next = NULL; LB->next = p; LB = p; q = q->next; } else if (q->date > 64 && q->date < 91 || q->date>96 && q->date < 123) { p = (Plinklist)malloc(sizeof(PNode)); p->date = q->date; p->next = NULL; LC->next = p; LC = p; q = q->next; } else { p = (Plinklist)malloc(sizeof(PNode)); p->date = q->date; p->next = NULL; LD->next = p; LD = p; q = q->next; } } } |
2.单链表和线性表的就地逆置
|
函数 |
|
int Init(Plinklist* head) int CreateFromTail(Plinklist* head) void Print(Plinklist head) void Changelist(Plinklist L) void Initlist(Seqlist *L) void Putseqlist(Seqlist *L,int n) int Printlist(Seqlist *L) void exchangelist(Seqlist* L) |
3.程序运行流程图如下:


4.测试(设计测试用例或测试代码的设计与实现,测试结果截屏))
设计测试用例如下图:



#include<stdio.h>
#include<malloc.h>
typedef struct Linklist
{
char date;
struct Linklist* next;
}PNode, * Plinklist;
int Init(Plinklist* head)//初始化一个空链表
{
*head = (Plinklist)malloc(sizeof(PNode));//初始化一个空链
if (*head)
{
(*head)->next = NULL;//初始化链表,将下一个节点指向NULL表示链表为空
return 1;
}
else
return 0;
}
int CreateFromTail(Plinklist* head)//创立一个尾插法的函数
{
PNode* pTemp, * pHead;//声明两个节点
char c;
pHead = *head;
scanf_s("%c", &c);
while (c != '@')//当系数为0时退出循环
{
pTemp = (Plinklist)malloc(sizeof(PNode));//初始化节点
if (pTemp)
{
pTemp->date = c;
pTemp->next = NULL;
pHead->next = pTemp;
pHead = pTemp;
scanf_s("%c", &c);
}
else
return 0;
}
return 1;
}
void Print(Plinklist head) //输出多项式
{
head = head->next;
while (head)
{
printf(" %c ", head->date);
head = head->next;
}
}
void function(Plinklist LA, Plinklist LB, Plinklist LC, Plinklist LD)//将元素分类
{
PNode* p;
Plinklist q = LA->next;
while (q)
{
//0~9
if (q->date > 47 && q->date < 58)//分类的数据利用尾插法再插入到其他链表当中
{
p = (Plinklist)malloc(sizeof(PNode));
p->date = q->date;
p->next = NULL;
LB->next = p;
LB = p;
q = q->next;
}
//a~z and A~Z
else if (q->date > 64 && q->date < 91 || q->date>96 && q->date < 123)
{
p = (Plinklist)malloc(sizeof(PNode));
p->date = q->date;
p->next = NULL;
LC->next = p;
LC = p;
q = q->next;
}
//其他ascII表中的字符
else
{
p = (Plinklist)malloc(sizeof(PNode));
p->date = q->date;
p->next = NULL;
LD->next = p;
LD = p;
q = q->next;
}
}
}
void main()
{
Plinklist LA, LB, LC, LD;
Init(&LA);
Init(&LB);
Init(&LC);
Init(&LD);
printf("请输入三种形式以上的链表");
printf("\n");
CreateFromTail(&LA);
function(LA, LB, LC, LD);
printf("LB ");
Print(LB);
printf("\n");
printf("LC ");
Print(LC);
printf("\n");
printf("LD ");
Print(LD);
}
#include <stdio.h>
#include<malloc.h>
#define MAX 100
typedef struct Linklist
{
int date;
struct Linklist* next;
}PNode,*Plinklist;
typedef struct line
{
int elem[MAX];
int last;
}Seqlist;
int Init(Plinklist* head)//初始化一个空链表
{
*head = (Plinklist)malloc(sizeof(PNode));//初始化一个空链
if (*head)
{
(*head)->next = NULL;//初始化链表,将下一个节点指向NULL表示链表为空
return 1;
}
else
return 0;
}
int CreateFromTail(Plinklist* head)//创立一个尾插法的函数
{
PNode* pTemp, * pHead;//声明两个节点
int c;
int i = 1;
pHead = *head;
scanf_s("%d", &c);
while (c != 0)//当系数为0时退出循环
{
pTemp = (Plinklist)malloc(sizeof(PNode));//初始化节点
if (pTemp)
{
pTemp->date = c;
pTemp->next = NULL;
pHead->next = pTemp;
pHead = pTemp;
scanf_s("%d", &c);
}
else
return 0;
}
return 1;
}
void Print(Plinklist head) //输出多项式
{
head = head->next;
while (head)
{
printf(" %d ",head->date);
head = head->next;
}
}
void Changelist(Plinklist L)//进行就地逆转,利用头插法将链表中的元素重新插入
{
Plinklist p, q;
p = L->next;
L->next = NULL;
while (p != NULL)
{
q = p->next;
p->next = L->next;
L->next = p;
p = q;
}
}
void Initlist(Seqlist *L)//创建一个空表
{
L->last = -1;
}
void Putseqlist(Seqlist *L,int n)//输入顺序表
{
int i;
for (i = 0; i < n; i++)
{
scanf_s("%d", &(L->elem[i]));
}
L->last = L->last + n;
}
int Printlist(Seqlist *L) //输出顺序表
{
int i;
for (i = 0; i <= L->last; i++)
{
printf(" %d ", L->elem[i]);
}
return 1;
}
void exchangelist(Seqlist* L)//就地逆置
{
int i;
int m, n;
i = 0;
n = L->last;
while (i<n-i)
{
m = L->elem[n - i];
L->elem[n - i] = L->elem[i];
L->elem[i] = m;
i++;
}
}
int main()
{
//单链表
Plinklist p;
Init(&p);
printf("单链表:输入数字,当输入0时退出\n");
CreateFromTail(&p);
Changelist(p);
printf("输出p\n");
Print(p);
//顺序表
Seqlist L;
Initlist(&L);
printf("请输入5个数字\n");
Putseqlist(&L,5);
exchangelist(&L);
Printlist(&L);
}