1,JVM概念:
JVM(Java Virtual Machine)即Java虚拟机
1,JVM是Java的核心和基础,在java编译器和系统之间虚拟出来的机器,是利用软件方法实现了计算机下层的操作系统和硬件平台,可以在上面执行的java的字节码程序
2,具有自己的硬件架构,比如处理器、堆栈以及指定系统,使用JVM的目的是Java能支持与操作系统无关可以跨平台的特征。
2,JAVA跨平台性:

Java源码带编译会生成字节码.class文件,JVM负责将字节码文件翻译成特定平台下的机器码进行执行,实现了”一次编译、到处运行的目的。
JVM是用C/C++开发,编译生成机器码,不能跨平台,不同的平台需要安装不同的JVM。
注意:实现跨平台是Java程序,不是JVM
3,JRE/JDK/JVM介绍:

JVM:是一个虚拟出来的计算机,通过软件实现在一个实际的计算机上模拟各种计算机 的功能,它是属于JREDE一部分
JRE(Java Runtime Environment,Java运行环境)也称之为Java平台,所有的Java程序都在JRE下才能运行
JDK(Java Development Kit,Java开发工具包),程序开发过程中需要编译,调试java程序用到的工具包,JDK的工具包也是Java程序,也需要在JRE上运行,为了保证JDK的独立性和完整性,在JDK的安装过程中,JRE也是安装的一部分,所以,在JDK的安装目录下有一个jre目录,存放JRE文件
4,JVM生命周期:
java虚拟机实例通过调用某个初始类来main方法来运行Java程序,main()必须是共有的(public)、静态的(static)、返回值为void,并且接收一个字符串数组作为参数,任何拥有main方法的类都可以作为Java程序的运行起点,当前mian方法程序执行结束,JVM实例也随之消亡。
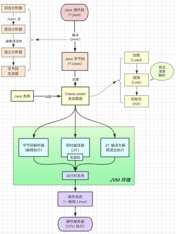
5,JVM工作过程:
(1),JAVA代码执行过程:

(2),JVM工作过程:

加载类的整个过程分成3个子系统:
类加载系统(ClassLoader SubSystem)
运行时数据区(RUntime Data Area)
执行引擎(Execution Engine)
a,类加载子系统:
Java类状态过程包含三部分,装载、链接、初始化
装载:主要功能完成是类加载,通过BootStrap ClassLoader、Extension classLoader及Application ClassLoader加载器和双亲委派模型完成特定类加载
链接:
验证:字节码验证器将验证生成的字节码是否正确,如果验证失败,将得到验证失败提示
准备:对于所有静态变量,内存将分配内存空间并给定初始值
解析:所有的符号引用转化为方法区内的原始引用
初始化:将静态变量赋予原始值
b,运行时数据区域
方法区:类级别数据、静态编码 ,线程共享区域
堆区:创建对象及数组存储位置,线程共享区域
虚拟机栈: 线程私有区域
本地方法栈:存储是调用的额native的方法,线程私有区域
程序计数器:指示代码执行的位置,线程私有的区域
c,执行引擎
执行引擎将运行时数据区域存储的字节码交由执行引擎执行,执行引擎读取字节码并逐个执行
6,类加载机制:
Java中类加载是需要加载编译之后的.class的字节码文件,JVM虚拟机通过解释器能够将字节码解释为特定机器上的机器码
(Java源代码) ->编译器->(字节码)->JVM->(机器码)
(1),类加载时机:
虚拟机规范中严格规定6种情况必须立即对类加载并初始化
● 创建对象实例,new 对象的时候,会对类初始化,前提是类没有被初始化过
● 通过class文件反射创建对象
● 调用类的静态属性或给静态属性赋值 XXXX.instance;
● 调用类的静态方法
● 虚拟机启动时被标识为启动的类:比如main方法所在类
● 初始化一个类的子类,使用子类的时候需要先初始化父类 super();
注意:Java的类的加载是动态的,并不会一次性将所有的类全部加载后再执行,保证程序运行的基本类完全加载JVM中,至于其他类,在需要时在加载,可以节省内存
不会被加载的情况:
● 在同一个类记载其下面一个类只会被初始化一次,如果已经被初始化了就不必在被初始化
● 在编译是能确定下来的静态变量,不会对类进行初始化,比如final修饰的静态变量
(2),类加载器:
作用:负责将字节码加载到内存
JVM中提供了3种类记载器:各自职责:
BootStrap ClassLoader:负责加载jre/lib/rt.jar里所有的class,由C++实现的,不是ClassLoader的子类
Extension classLoader:负责加载扩展功能的jar包,指jre/lib/*.jar或者是-Djava.ext.dirs指定目录下的jar
Application ClassLoader:负责加载classpath中指定的jar及目录中的class
双亲委派模型:

双亲委派过程:
1、当前类加载器从自己已经加载的类中查询是否此类已经加载,如果已经加载则返回原来已经加载的类。
2、如果没有找到,就去委托父类加载器去加载。父类加载器也会采用同样的策略,查看自己已经加载过的类中是否包含这个类,有就返回,没有就委托其父类去加载,直到委托到启动类加载器为止。因为如果父类加载器为空了,就代表使用启动类加载器作为父加载器去加载该类。(也就是看到的String类加载器为null)
3、如果启动类加载器加载失败,就会使用扩展类加载器来尝试加载,继续失败则会使用AppClassLoader来加载,继续失败就会抛出一个异常ClassNotFoundException。
双亲委派模型的好处:
1、避免类的重复加载
2、安全性,避免用户自己编写的类动态的替换Java的核心类。
7,类加载详细过程:
类被加载到内存开始到写在出内存,整个生命周期分为7个阶段:
加载、验证、准备、解析、初始化、使用、卸载

1,加载:
在加载阶段,虚拟机需要完成3件事
1、通过一个类的全限定名获取定义此类的二进制文件
2、将加载的二进制文件存储在方法区
3、在内存中生成一个代表这个类的java.lang.Class对象,作为方法区这个类的各种数据的访问入口
2,连接:
连接阶段分为三部分:验证、准备、解析
验证:为了确保class文件的字节流中包含的信息符合虚拟机的要求,保证加载字节码文件不会危害虚拟机的安全,验证包括:文件格式验证、元数据验证、字节码验证、符号引用验证
准备:主要为static类型的变量分配内存并设置初始值,变量所使用的内存在方法区分配
赋初始值:基本的引用类型, 0,0l,false,自定义的引用类型:null
解析:将符号引用替换为直接引用 ,主要针对类或者接口,字段、方法,等
符号引用:可以理解就是字符串,比如引用一个类,java.util.ArraList这个就是一个符号引用,符号引用不一定被加载到内存
直接引用:指针后者地址偏移量,引用对象一定存在在内存(已经被加载)
3,初始化:
主要工作是对静态变量赋值设定初始值
执行静态代码块
举例:static int i= 10;
在准备阶段为i分配空间,给定默认值0
初始化阶段将i=10进行赋值
8,单例模式:
在一个JVM实例中只存在一个对象实例
单例实现要点:
1、将类的构造函数私有化
2、提供一个public方法获取当前对象实例