Java中的对象不一定是Spring IOC中的Bean,Spring IOC中的Bean一定是Java对象
Bean默认为Singleton(单例),Bean的创建与销毁都归由Spring IOC管理(prototype(原型/多例)除外)
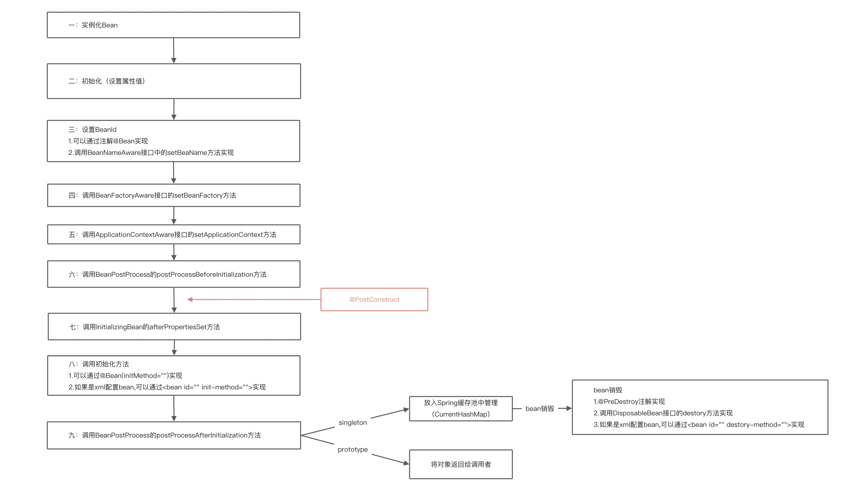
一个对象转为Bean并由Spring IOC管理的过程如下,即一个Bean的生命周期如下

如图所示:
如果简单来讲,笼统概括的话就四步:
1.实例化
2.设置属性值
3.初始化
4.销毁
但是详细来说,会有很多细节需要注意,例如
1.第六步和第八七步之间会插入一个@PostConstruct方法
2.一个方式的多种实现,先后顺序的问题,如在bean销毁前的调用发放分为三种实现(注解,实现接口中的方法,xml中bean标签配置),三者的先后顺序为 注解 > 接口方法 > bean标签配置
代码示例:
Bean类:
import org.springframework.beans.BeansException;
import org.springframework.beans.factory.*;
import org.springframework.context.ApplicationContext;
import org.springframework.context.ApplicationContextAware;
import org.springframework.stereotype.Component;
import javax.annotation.PostConstruct;
import javax.annotation.PreDestroy;
@Component(value = "testBean")
public class TestBean implements BeanNameAware, BeanFactoryAware, ApplicationContextAware, InitializingBean, DisposableBean {
@Override
public void setBeanName(String s) {
System.out.println("设置bean的Id........");
}
@Override
public void setBeanFactory(BeanFactory beanFactory) throws BeansException {
System.out.println("管理我的beanFactory......");
}
@Override
public void setApplicationContext(ApplicationContext applicationContext) throws BeansException {
System.out.println("高级容器接口:applicationContext.......");
}
@PostConstruct
public void postConstructMethod(){
System.out.println("postConstructMethod.......");
}
@Override
public void afterPropertiesSet() throws Exception {
System.out.println("InitializingBean的afterPropertiesSet方法.......");
}
@PreDestroy
private void preDestroyMethod(){
System.out.println("preDestroyMethod........");
}
@Override
public void destroy() throws Exception {
System.out.println("DisposableBean的destroy方法.........");
}
BeanPostProcessor接口实现类:
import org.springframework.beans.BeansException;
import org.springframework.beans.factory.config.BeanPostProcessor;
import org.springframework.stereotype.Component;
@Component
public class MyBeanPostProcess implements BeanPostProcessor {
@Override
public Object postProcessBeforeInitialization(Object bean, String beanName) throws BeansException {
if("testBean".equalsIgnoreCase(beanName)){
System.out.println("MyBeanPostProcess--before方法.......");
}
return bean;
}
@Override
public Object postProcessAfterInitialization(Object bean, String beanName) throws BeansException {
if("testBean".equalsIgnoreCase(beanName)){
System.out.println("MyBeanPostProcess--after方法.......");
}
return bean;
}
}
以上便是自己学习过程中的思想心得,欢迎各路大神前来指导讨论
版权声明:本文为qq_38114800原创文章,遵循 CC 4.0 BY-SA 版权协议,转载请附上原文出处链接和本声明。