1.RS485
1)485通信 –差分传输
物理层: 通信引脚 A B
使用双绞线通信。
发送器:
逻辑1: A>B AB之间电压为+2V~+6V
逻辑0: A<B AB之间电压为-2V~-6V
接收器:
逻辑1: A>B AB之间电压差不小于为200mV
逻辑0: A<B AB之间电压差小于200mV
通信距离:

负载:32个
连接方式:

-
SP3485
485是半双工通信,作为发送器/接收器


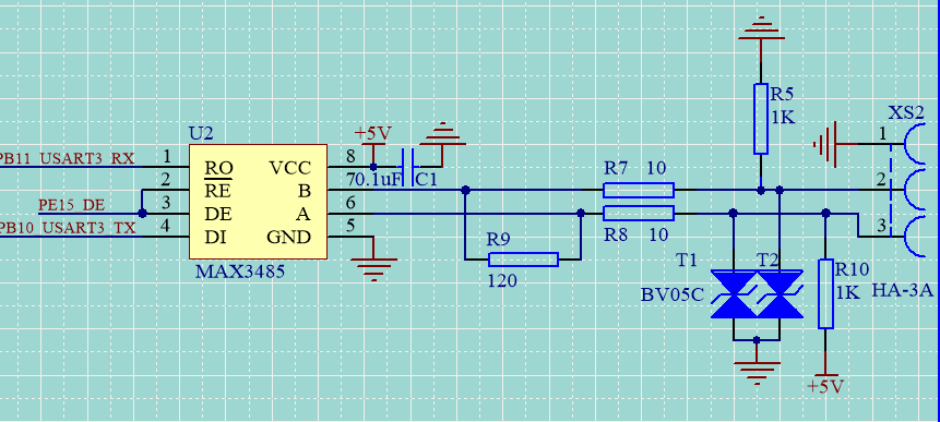
2. MAX3485

2.Modbus
1) 概念
Modbus串行链路协议是一个主从协议。在同一时刻,总线上只能有一个主站和一个或多个(最多247个)从站。Modbus通讯总是由主站发起,当从站没有收到来自主站的请求时,不会发送数据。从站之间不能相互通讯。主站同时只能启动一个Modbus事务处理。
主节点以2种模式对子节点发出Modbus请求:
单播模式,主节点以特定地址访问某个子节点,子节点接到并处理完请求后,子节点向主节点返回一个报文(“应答”)。该模式下,一个Modbus事务处理包含2个报文:一个来自主节点的请求,一个来自子节点的应答。每个子节点必须有唯一的地址(1~247),这样才能区别于其他节点被独立的寻址。
广播模式,主节点向所有的子节点发送请求。对于主节点广播的请求没有应答返回。广播一般用于写命令。所有设备必须接受广播模式的写功能。地址0是专门用于表示广播数据的。 Modbus主站没有特定地址有从站有一个地址,在Modbus串行总线上,这个地址必须是唯一的。
|
0 |
1~247 |
248~255 |
|
广播地址 |
子节点单独地址 |
保留 |
功能码:
常用的是0x03 0x16
|
127 |
公共功能码 |
|
110 |
用户定义的功能码 |
|
100 |
公共功能码 |
|
72 |
用户定义的功能码 |
|
65 |
公共功能码 |
|
1 |

帧格式:

如果两个字符之间的空闲间隔大于1.5个字符时间,则报文帧被认为不完整,应该被接收节点丢弃。
RTU接收驱动程序的实现,由于t1.5和t3.5的定时,隐含着对中断的管理。在高通信速率下,这导致CPU负担加重。因此,在通信速率等于或低于19200Bps时,这两个定时必须严格遵守。对于波特率大于19200Bps的情形时,应该使用2个固定值。建议的字符间超时时间(t1.5)为750μs,帧间的超时时间(t3.5)为1.750ms。
2)分类
三种模式:RTU、ASCII、TCP
(1)RTU
通信过程:

帧结构:帧结构 = 地址 + 功能码+ 数据 + 校验
(下图来自果果小师弟)


CRC的生成过程中,每个8–位字符与寄存器中的值异或。然后结果向最低有效位(LSB)方向移动(Shift)1位,而最高有效位(MSB)位置充零。然后提取并检查LSB:如果LSB为1,则寄存器中的值与一个固定的预置值异或;如果LSB为0,则不进行异或操作。
这个过程将重复直到执行完8次移位。完成最后一次(第8次)移位及相关操作后,下一个8位字节与寄存器的当前值异或,然后又同上面描述过的一样重复8次。当所有报文中子节都运算之后得到的寄存器中的最终值,就是CRC。
生成CRC的过程为:
(1)将一个16位寄存器装入十六进制FFFF(全1),将之称作CRC寄存器。
(2)将报文的第一个8位字节与16位CRC寄存器的低字节异或,结果置于CRC寄存器。
(3)将CRC寄存器右移1位(向LSB方向),MSB充零,提取并检测LSB。
(4)如果LSB为0则重复步骤3。如果LSB为1,对CRC 寄存器异或多项式值0xA001(1010 0000 0000 0001)。
(5)重复步骤3和4,直到完成8次移位。当做完此操作后,将完成对8位字节的完整操作。
(6)对报文中的下一个字节重复步骤2到5,继续此操作直至所有报文被处理完毕。
(7)CRC 寄存器中的最终内容为CRC值。
(8)放置CRC值于报文时注意低地址存放低字节。
CRC 16bit demo:
/* 高位字节表 Table of CRC values for high-order byte */
const unsigned char auchCRCHi[] = {
0x00, 0xC1, 0x81, 0x40, 0x01, 0xC0, 0x80, 0x41, 0x01, 0xC0, 0x80, 0x41, 0x00, 0xC1, 0x81,
0x40, 0x01, 0xC0, 0x80, 0x41, 0x00, 0xC1, 0x81, 0x40, 0x00, 0xC1, 0x81, 0x40, 0x01, 0xC0,
0x80, 0x41, 0x01, 0xC0, 0x80, 0x41, 0x00, 0xC1, 0x81, 0x40, 0x00, 0xC1, 0x81, 0x40, 0x01,
0xC0, 0x80, 0x41, 0x00, 0xC1, 0x81, 0x40, 0x01, 0xC0, 0x80, 0x41, 0x01, 0xC0, 0x80, 0x41,
0x00, 0xC1, 0x81, 0x40, 0x01, 0xC0, 0x80, 0x41, 0x00, 0xC1, 0x81, 0x40, 0x00, 0xC1, 0x81,
0x40, 0x01, 0xC0, 0x80, 0x41, 0x00, 0xC1, 0x81, 0x40, 0x01, 0xC0, 0x80, 0x41, 0x01, 0xC0,
0x80, 0x41, 0x00, 0xC1, 0x81, 0x40, 0x00, 0xC1, 0x81, 0x40, 0x01, 0xC0, 0x80, 0x41, 0x01,
0xC0, 0x80, 0x41, 0x00, 0xC1, 0x81, 0x40, 0x01, 0xC0, 0x80, 0x41, 0x00, 0xC1, 0x81, 0x40,
0x00, 0xC1, 0x81, 0x40, 0x01, 0xC0, 0x80, 0x41, 0x01, 0xC0, 0x80, 0x41, 0x00, 0xC1, 0x81,
0x40, 0x00, 0xC1, 0x81, 0x40, 0x01, 0xC0, 0x80, 0x41, 0x00, 0xC1, 0x81, 0x40, 0x01, 0xC0,
0x80, 0x41, 0x01, 0xC0, 0x80, 0x41, 0x00, 0xC1, 0x81, 0x40, 0x00, 0xC1, 0x81, 0x40, 0x01,
0xC0, 0x80, 0x41, 0x01, 0xC0, 0x80, 0x41, 0x00, 0xC1, 0x81, 0x40, 0x01, 0xC0, 0x80, 0x41,
0x00, 0xC1, 0x81, 0x40, 0x00, 0xC1, 0x81, 0x40, 0x01, 0xC0, 0x80, 0x41, 0x00, 0xC1, 0x81,
0x40, 0x01, 0xC0, 0x80, 0x41, 0x01, 0xC0, 0x80, 0x41, 0x00, 0xC1, 0x81, 0x40, 0x01, 0xC0,
0x80, 0x41, 0x00, 0xC1, 0x81, 0x40, 0x00, 0xC1, 0x81, 0x40, 0x01, 0xC0, 0x80, 0x41, 0x01,
0xC0, 0x80, 0x41, 0x00, 0xC1, 0x81, 0x40, 0x00, 0xC1, 0x81, 0x40, 0x01, 0xC0, 0x80, 0x41,
0x00, 0xC1, 0x81, 0x40, 0x01, 0xC0, 0x80, 0x41, 0x01, 0xC0, 0x80, 0x41, 0x00, 0xC1, 0x81,
0x40};
/* 低位字节表 Table of CRC values for low-order byte */
const unsigned char auchCRCLo[] = {
0x00, 0xC0, 0xC1, 0x01, 0xC3, 0x03, 0x02, 0xC2, 0xC6, 0x06, 0x07, 0xC7, 0x05, 0xC5, 0xC4,
0x04, 0xCC, 0x0C, 0x0D, 0xCD, 0x0F, 0xCF, 0xCE, 0x0E, 0x0A, 0xCA, 0xCB, 0x0B, 0xC9, 0x09,
0x08, 0xC8, 0xD8, 0x18, 0x19, 0xD9, 0x1B, 0xDB, 0xDA, 0x1A, 0x1E, 0xDE, 0xDF, 0x1F, 0xDD,
0x1D, 0x1C, 0xDC, 0x14, 0xD4, 0xD5, 0x15, 0xD7, 0x17, 0x16, 0xD6, 0xD2, 0x12, 0x13, 0xD3,
0x11, 0xD1, 0xD0, 0x10, 0xF0, 0x30, 0x31, 0xF1, 0x33, 0xF3, 0xF2, 0x32, 0x36, 0xF6, 0xF7,
0x37, 0xF5, 0x35, 0x34, 0xF4, 0x3C, 0xFC, 0xFD, 0x3D, 0xFF, 0x3F, 0x3E, 0xFE, 0xFA, 0x3A,
0x3B, 0xFB, 0x39, 0xF9, 0xF8, 0x38, 0x28, 0xE8, 0xE9, 0x29, 0xEB, 0x2B, 0x2A, 0xEA, 0xEE,
0x2E, 0x2F, 0xEF, 0x2D, 0xED, 0xEC, 0x2C, 0xE4, 0x24, 0x25, 0xE5, 0x27, 0xE7, 0xE6, 0x26,
0x22, 0xE2, 0xE3, 0x23, 0xE1, 0x21, 0x20, 0xE0, 0xA0, 0x60, 0x61, 0xA1, 0x63, 0xA3, 0xA2,
0x62, 0x66, 0xA6, 0xA7, 0x67, 0xA5, 0x65, 0x64, 0xA4, 0x6C, 0xAC, 0xAD, 0x6D, 0xAF, 0x6F,
0x6E, 0xAE, 0xAA, 0x6A, 0x6B, 0xAB, 0x69, 0xA9, 0xA8, 0x68, 0x78, 0xB8, 0xB9, 0x79, 0xBB,
0x7B, 0x7A, 0xBA, 0xBE, 0x7E, 0x7F, 0xBF, 0x7D, 0xBD, 0xBC, 0x7C, 0xB4, 0x74, 0x75, 0xB5,
0x77, 0xB7, 0xB6, 0x76, 0x72, 0xB2, 0xB3, 0x73, 0xB1, 0x71, 0x70, 0xB0, 0x50, 0x90, 0x91,
0x51, 0x93, 0x53, 0x52, 0x92, 0x96, 0x56, 0x57, 0x97, 0x55, 0x95, 0x94, 0x54, 0x9C, 0x5C,
0x5D, 0x9D, 0x5F, 0x9F, 0x9E, 0x5E, 0x5A, 0x9A, 0x9B, 0x5B, 0x99, 0x59, 0x58, 0x98, 0x88,
0x48, 0x49, 0x89, 0x4B, 0x8B, 0x8A, 0x4A, 0x4E, 0x8E, 0x8F, 0x4F, 0x8D, 0x4D, 0x4C, 0x8C,
0x44, 0x84, 0x85, 0x45, 0x87, 0x47, 0x46, 0x86, 0x82, 0x42, 0x43, 0x83, 0x41, 0x81, 0x80,
0x40} ;
/*-------------------------------------------------------
**函数名:
**功 能: 查表法算 CRC_16
**描 述:
**传 入: unsigned char *puchMsg 指向含有二进制的数据的缓冲器
unsigned int usDataLen ; 缓冲器中的字节数。
**传 出:CRC16位校验值
--------------------------------------------------------*/
unsigned int CRC_16_Tab(unsigned char *puchMsgg, unsigned short usDataLen)
{
unsigned char uchCRCHi = 0xFF ; /* CRC 的高字节初始化 */
unsigned char uchCRCLo = 0xFF ; /* CRC 的低字节初始化 */
unsigned uIndex ; /* CRC 查询表索引 */
while (usDataLen--) /* 完成整个报文缓冲区 */
{
uIndex = uchCRCLo ^ *puchMsgg++ ; /* 计算 CRC */
uchCRCLo = uchCRCHi ^ auchCRCHi[uIndex] ;
uchCRCHi = auchCRCLo[uIndex] ;
}
return (uchCRCHi << 8 | uchCRCLo) ;
}
crc 8bit demo:
#include "crc_8_tab.h"
static const unsigned char crc_table[] =
{
0x00,0x31,0x62,0x53,0xc4,0xf5,0xa6,0x97,0xb9,0x88,0xdb,0xea,0x7d,0x4c,0x1f,0x2e,
0x43,0x72,0x21,0x10,0x87,0xb6,0xe5,0xd4,0xfa,0xcb,0x98,0xa9,0x3e,0x0f,0x5c,0x6d,
0x86,0xb7,0xe4,0xd5,0x42,0x73,0x20,0x11,0x3f,0x0e,0x5d,0x6c,0xfb,0xca,0x99,0xa8,
0xc5,0xf4,0xa7,0x96,0x01,0x30,0x63,0x52,0x7c,0x4d,0x1e,0x2f,0xb8,0x89,0xda,0xeb,
0x3d,0x0c,0x5f,0x6e,0xf9,0xc8,0x9b,0xaa,0x84,0xb5,0xe6,0xd7,0x40,0x71,0x22,0x13,
0x7e,0x4f,0x1c,0x2d,0xba,0x8b,0xd8,0xe9,0xc7,0xf6,0xa5,0x94,0x03,0x32,0x61,0x50,
0xbb,0x8a,0xd9,0xe8,0x7f,0x4e,0x1d,0x2c,0x02,0x33,0x60,0x51,0xc6,0xf7,0xa4,0x95,
0xf8,0xc9,0x9a,0xab,0x3c,0x0d,0x5e,0x6f,0x41,0x70,0x23,0x12,0x85,0xb4,0xe7,0xd6,
0x7a,0x4b,0x18,0x29,0xbe,0x8f,0xdc,0xed,0xc3,0xf2,0xa1,0x90,0x07,0x36,0x65,0x54,
0x39,0x08,0x5b,0x6a,0xfd,0xcc,0x9f,0xae,0x80,0xb1,0xe2,0xd3,0x44,0x75,0x26,0x17,
0xfc,0xcd,0x9e,0xaf,0x38,0x09,0x5a,0x6b,0x45,0x74,0x27,0x16,0x81,0xb0,0xe3,0xd2,
0xbf,0x8e,0xdd,0xec,0x7b,0x4a,0x19,0x28,0x06,0x37,0x64,0x55,0xc2,0xf3,0xa0,0x91,
0x47,0x76,0x25,0x14,0x83,0xb2,0xe1,0xd0,0xfe,0xcf,0x9c,0xad,0x3a,0x0b,0x58,0x69,
0x04,0x35,0x66,0x57,0xc0,0xf1,0xa2,0x93,0xbd,0x8c,0xdf,0xee,0x79,0x48,0x1b,0x2a,
0xc1,0xf0,0xa3,0x92,0x05,0x34,0x67,0x56,0x78,0x49,0x1a,0x2b,0xbc,0x8d,0xde,0xef,
0x82,0xb3,0xe0,0xd1,0x46,0x77,0x24,0x15,0x3b,0x0a,0x59,0x68,0xff,0xce,0x9d,0xac
};
unsigned char CRC_8_Tab(unsigned char *ptr, unsigned char len)
{
unsigned char crc = 0x00;
while(len--)
{
crc = crc_table[crc ^ *ptr++];
}
return (crc);
}
以下为几种常用异常码:
01:功能码不支持;
02:寄存器地址不对,或起始地址和寄存器数量不对;
03:寄存器的数量不对;
04:请求多个寄存器不对。
差错码=异常码|0x80
(2)ASCII
当 Modbus 串行链路的设备被配置为使用 ASCII (American Standard Code for Information Interchange) 模式通信时, 报文中的每个 8 位子节以两个 ASCII 字符发送。

例如:主机给从机发送一个数据0X5B
RTU — 1个字节 0X5B
ASCII – 2个字节 ’5’ ’B’
在ASCII模式,报文用特殊的字符区分帧起始和帧结束。一个报文必须以一个‘冒号’(:) (ASCII十六进制3A)起始,以‘回车–换行’ (CR、LF)对(ASCII十六进制0D和0A) 结束。
注:报文字符间隔可达1s,如有更大间隔,则证明设备发生了错误
通信过程:

以:开始,如果在接受过程中出现:,则丢弃该帧。检测到帧结束后,完成LRC计算校验,同时分析地址域确定帧是否发往此设备。地址域在刚接受就可分析,不需要整个帧结束。
LRC检验:
对报文中所有连续8位字节相加(忽略冒号和回车换行),然后求出二进制补码。在ASCII中,LRC被计算成两个字节放置帧结尾,CRLF之前。LRC为一个8位域,那么每个会导致值大于255新的相加只是简单的将域的值在零“回绕”。因为没有第9位,进位被自动放弃。
3.RTU程序demo
采用串口2接受从机数据,采用定时器判断一帧数据是否传输完毕
#include "modbus_slave.h"
#include "rs485.h"
#include "stdio.h"
#include "crc_16_tab.h"
#include "crc_8_tab.h"
#include "delay.h"
MODBUS modbus_slave={.id=0x01,.rxcount=0,.rxover=0,.txcount=0};
/*#ifndef __MODBUS_SLAVE_H_
#define __MODBUS_SLAVE_H_
#include "stm32f10x.h"
typedef struct{
uint8_t id; //保存设备地址
uint8_t rxbuff[256];//保存接收到的数据
uint8_t rxcount; //接收到数据的个数
uint8_t rxover; //数据接收完成标志
//发送数据
uint8_t txbuff[256];//保存要发送的数据
uint8_t txcount; //发送的数据的个数
}MODBUS;
void Modbus_Init(u32 brr);
void TIM3_Config(u16 psc,u16 arr);
void Modbus_EvenPoll(void);
void RS485_SendData(u8 *tx_buff,u8 lenth);
void Modbus_FunctionError(u16 error_code,u16 abnormal);
void Modbus_Funtion03(void);
void Modbus_Funtion00(void);
uint8_t Get_ID(void);
void Update_Data(void);
#endif*/
uint8_t Get_ID(void)
{
u8 id=0;
u8 *p = (u8 *)0x1FFFF7E8;//强转成一个地址,并且保存在P这个指针里
id = CRC_8_Tab(p,12);
return id;
}
void Modbus_Init(u32 brr)
{
u8 ID =0;
RS485_Init(brr);
TIM3_Config(72,4000); //>3.5字符时间 -- 4ms 1000
ID=Get_ID();
modbus_slave.id = ID;
printf("ID = %d\r\n",modbus_slave.id);
}
void TIM3_Config(u16 psc,u16 arr)
{
TIM_TimeBaseInitTypeDef TIM_TimeBaseInitStruct;
NVIC_InitTypeDef NVIC_InitStruct;
RCC_APB1PeriphClockCmd(RCC_APB1Periph_TIM3,ENABLE);
TIM_TimeBaseInitStruct.TIM_ClockDivision = TIM_CKD_DIV1;//时钟分频因子 --输入
TIM_TimeBaseInitStruct.TIM_Period = arr-1; //重装载值
TIM_TimeBaseInitStruct.TIM_Prescaler = psc-1;//分频
TIM_TimeBaseInitStruct.TIM_CounterMode = TIM_CounterMode_Up;//向上计数
// TIM_TimeBaseInitStruct.TIM_RepetitionCounter = 0;
TIM_TimeBaseInit(TIM3,&TIM_TimeBaseInitStruct);
TIM_ClearFlag(TIM3,TIM_FLAG_Update);
TIM_ITConfig(TIM3,TIM_IT_Update,ENABLE);//更新中断
//设置优先级
NVIC_InitStruct.NVIC_IRQChannel = TIM3_IRQn; //中断向量表中的位置
NVIC_InitStruct.NVIC_IRQChannelPreemptionPriority = 0x00;//占先优先级 0
NVIC_InitStruct.NVIC_IRQChannelSubPriority = 0x02; //次级优先级 01
NVIC_InitStruct.NVIC_IRQChannelCmd = ENABLE; //使能
NVIC_Init(&NVIC_InitStruct);
TIM_Cmd(TIM3,DISABLE);//使能计数器
}
void USART3_IRQHandler(void)
{
if(USART_GetITStatus(USART3,USART_IT_RXNE))
{
USART_ClearFlag(USART3,USART_FLAG_RXNE);
modbus_slave.rxbuff[modbus_slave.rxcount++]=USART_ReceiveData(USART3);
if(modbus_slave.rxcount == 1)
{
TIM_Cmd(TIM3,ENABLE);
}
TIM_SetCounter(TIM3,0);
}
}
void TIM3_IRQHandler(void)
{
if(TIM_GetITStatus(TIM3,TIM_IT_Update))
{
TIM_ClearFlag(TIM3,TIM_FLAG_Update);
TIM_Cmd(TIM3,DISABLE);
modbus_slave.rxover = 1;
}
}
void Modbus_EvenPoll(void)
{
u8 i=0;
u16 rx_crc=0; //保存接收到的CRC的值
u16 current_crc=0;//存放计算的CRC值
if(modbus_slave.rxover == 0)return;//未接收完成
if(modbus_slave.rxcount <4) goto MODBUS_ERROR;
//测试
for(i=0;i<modbus_slave.rxcount;i++)
{
printf("%x\t",modbus_slave.rxbuff[i]);
}
printf("\r\n");
//判断CRC
rx_crc = (modbus_slave.rxbuff[modbus_slave.rxcount-1]<<8)|modbus_slave.rxbuff[modbus_slave.rxcount-2];
//计算CRC的值
current_crc = CRC_16_Tab(modbus_slave.rxbuff,modbus_slave.rxcount-2);
if(current_crc !=rx_crc) goto MODBUS_ERROR;
//判断是否是 广播地址 设备本身地址
if((modbus_slave.rxbuff[0]!=0)&&(modbus_slave.rxbuff[0]!=modbus_slave.id))goto MODBUS_ERROR;
//功能码
switch(modbus_slave.rxbuff[1])
{
case 0x00:Modbus_Funtion00();Delay_nms(modbus_slave.id);break;
case 0x01:break;
case 0x02:break;
case 0x03:Modbus_Funtion03();break;
default:Modbus_FunctionError(modbus_slave.rxbuff[1],0x01);break;
}
//发送数据
RS485_SendData(modbus_slave.txbuff,modbus_slave.txcount);
MODBUS_ERROR:
modbus_slave.rxcount =0;
modbus_slave.rxover =0;
modbus_slave.txcount =0;
}
void Modbus_Funtion00(void)
{
u16 tx_crc=0;
//设备ID
modbus_slave.txbuff[modbus_slave.txcount++] = modbus_slave.id;
//功能码
modbus_slave.txbuff[modbus_slave.txcount++] = 0x00;
//数据码
modbus_slave.txbuff[modbus_slave.txcount++] =0x00;
//CRC校验
tx_crc = CRC_16_Tab(modbus_slave.txbuff,modbus_slave.txcount);
//将CRC校验值写入到发送缓存区
modbus_slave.txbuff[modbus_slave.txcount++] = tx_crc &0xff;//低位
modbus_slave.txbuff[modbus_slave.txcount++] = (tx_crc &0xff00)>>8;//高位
}
u16 hold_reg[6]={0x10,0x20,0x30,0x40,0x50,0x60};
void Modbus_Funtion03(void)
{
u16 tx_crc=0;
u16 register_count =0;//保存寄存器的数量
u16 register_addr =0;//保存寄存器的地址
//寄存器数量
register_count = (modbus_slave.rxbuff[4]<<8)|modbus_slave.rxbuff[5];
//寄存器的起始地址
register_addr = (modbus_slave.rxbuff[2]<<8)|modbus_slave.rxbuff[3];
//判断寄存器的数量 0x01 ~ 0x7D
if(register_count <0x01 || register_count>0x7D)
{
Modbus_FunctionError(0x03,0x03);//返回差错码 +异常码
}
//判断 起始地址 起始地址 + 寄存器数量
if(register_addr > 6 || (register_addr + register_count)>6)
{
Modbus_FunctionError(0x03,0x02);
}
//响应
//设备id
modbus_slave.txbuff[modbus_slave.txcount++] = modbus_slave.rxbuff[0];
//功能码
modbus_slave.txbuff[modbus_slave.txcount++] = 0x03;
//字节数
modbus_slave.txbuff[modbus_slave.txcount++] = 2*register_count; //1个寄存器两个字节
//寄存器的值
for(u8 i=0;i<register_count;i++)
{
modbus_slave.txbuff[modbus_slave.txcount++] = (hold_reg[register_addr+i]&0xff00)>>8;//高位
modbus_slave.txbuff[modbus_slave.txcount++] = hold_reg[register_addr+i]&0xff;//低位
}
//CRC
tx_crc = CRC_16_Tab(modbus_slave.txbuff,modbus_slave.txcount);
//将CRC校验值写入到发送缓存区
modbus_slave.txbuff[modbus_slave.txcount++] = tx_crc &0xff;//低位
modbus_slave.txbuff[modbus_slave.txcount++] = (tx_crc &0xff00)>>8;//高位
}
void Modbus_FunctionError(u16 error_code,u16 abnormal)
{
u16 tx_crc=0;
//设备ID
modbus_slave.txbuff[modbus_slave.txcount++] = modbus_slave.rxbuff[0];
//差错码
modbus_slave.txbuff[modbus_slave.txcount++] = error_code | 0x80;
//异常码
modbus_slave.txbuff[modbus_slave.txcount++] =abnormal;
//CRC校验
tx_crc = CRC_16_Tab(modbus_slave.txbuff,modbus_slave.txcount);
//将CRC校验值写入到发送缓存区
modbus_slave.txbuff[modbus_slave.txcount++] = tx_crc &0xff;//低位
modbus_slave.txbuff[modbus_slave.txcount++] = (tx_crc &0xff00)>>8;//高位
}
void RS485_SendData(u8 *tx_buff,u8 lenth)
{
//设置为发送模式
RS485_RE(RS485_ModeTx);
for(u8 i=0;i<lenth;i++)
{
USART3->DR = tx_buff[i];
while(USART_GetFlagStatus(USART3,USART_FLAG_TC)==RESET);
}
//配置为接收模式
RS485_RE(RS485_ModeRx);
}
