Linux与UNIX发展史
关系:UNIX-Linux(父-子)



Linux系统简介
开源软件
商业软件:收费
开源软件:不等同于免费软件

Linux应用领域
查询后台服务器网站:www.netcraft.com
1、企业服务器
2、嵌入式
3、电影娱乐业
Linux系统安装
- VMware 简介
VMware是一个虚拟PC软件,可以在现有的操作系统上虚拟出一个新的硬件环境,相当于模拟一台新的PC,以此来实现在一台机器上真正同时运行两个独立的操作系统。
VMware官方网站: http://www.vmware.com
VMware主要特点:
(1)不需要区分或重新开机就能在同一台PC上使用两种以上的操作系统
(2)本机系统可以与虚拟机系统网络通信
(3)可以设定并且随时修改虚拟机操作系统的硬件环境
VMware Workstation 8.0.4正式版(汉化包+序列号)安装地址http://pan.baidu.com/share/link?shareid=135247&uk=487907638
centos下载:https://blog.csdn.net/weixin_42430824/article/details/81019039
虚拟机内存分配:应小于最大内存
- 小工具
快照

设定虚拟机一个状态,可在将来返回至这一时刻。(一键还原)
克隆
虚拟机-克隆-虚拟机:将原始机镜像到虚拟机,原始机删除的软件将不能再虚拟机上使用,但删除虚拟机上的软件,不影响原始机。
系统分区
1、磁盘分区
磁盘分区是使用分区编辑器在磁盘上划分几个逻辑部分。碟片一旦划分成数个分区,不同类的目录与文件可以存储进不同的分区。
分区类型:
(1)主分区:最多只能有4个
(2)扩展分区:最多只能有1个;主分区加扩展分区最多有4个;不能写入数据,只能包含逻辑分区。

1,2,3可以看做主分区,4为扩展分区,5,6为扩展分区中的逻辑分区。
2、格式化
格式化(高级格式化)又称逻辑格式化,它是指根据用户选定的文件系统(如FAT16、FAT32、NTFS、EXT2、EXT3、EXT4等),在磁盘的特定区域写入特定数据,在分区中划出一片用于存放文件分配表、目录表等用于文件管理的磁盘空间。
3、硬件设备文件名

4、挂载
给分区分配盘的过程称之为挂载。
(1)必须分区
/(根分区)
swap分区(交换分区,内存2倍,不超过2G)
(2)推荐分区
/boot(启动分区,200MB) 一般单独分区防止启动失败
文件系统结构

总结

用户密码设置原则
复杂性:八位字符以上、大小写字母、数字、符号
不能是英文单词
不能是和用户相关的内容
易记忆性
时效性
虚拟机的配置可以观看教学视频:
https://www.bilibili.com/video/BV1mW411i7Qf?t=1345&p=8
软件包的选择

为什么虚拟机安装的软件包越少越好?
安装越多需要内存越多,被攻击的概率更大。
安装日志

登陆界面

远程登录管理工具
网络连接
网络连接类型的选择,网络连接类型一共有桥接、NAT、仅主机和不联网四种。

桥接:选择桥接模式的话虚拟机和宿主机在网络上就是平级的关系,相当于连接在同一交换机上。虚拟机可以与真实机进行通信,好处:配置简单;可以与局域网内同网段的其他计算机进行通信。坏处:占用网段IP。
如下图:

NAT:利用VMnet8假网卡与真实机进行通信,NAT模式就是虚拟机要联网得先通过宿主机才能和外面进行通信。
Host-only:利用VMnet1假网卡与真实机进行通信,仅能与真实机通信。
仅主机:虚拟机与宿主机直接连起来
桥接与NAT模式访问互联网过程,如下图所示

设置静态IP
https://blog.csdn.net/m0_37776094/article/details/81736900
https://blog.csdn.net/qzc70919700/article/details/83685269
好麻烦orz–
ip addr :查询网卡信息
远程登陆工具SecureCRT
SecureCRT 8.3.3最新版本(含注册机)
链接:https://pan.baidu.com/s/19xLtSOL7bnWlaXqt55Uhqw
提取码:ww8b
注意事项
(1)Linux严格区分大小写
(2)Linux中所有内容以文件形式保存:
硬盘文件是 /dev/sd[a-p]
光盘文件是 /dev/sr0
(3)Linux 不靠扩展名区分文件类型,靠文件权限来区分
(4)Linux所有的存储设备都必须挂载之后用户才能使用,包括硬盘、U盘和光盘
(5)Windows下的程序不能直接在Linux中安装和运行
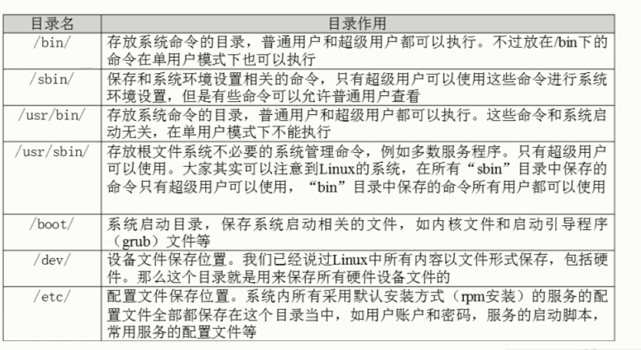
Linux各目录的作用:



服务器注意事项
(1)远程服务器不允许关机,只能重启
(2)重启时应该关闭服务
(3)不要在服务器访问高峰运行高负载命令
(4)远程配置防火墙时不要把自己踢出服务器
绝对路径和相对路径:
绝对路径:从根目录开始写起
相对路径:cd …/man
Linux常用命令
文件处理命令
-
命令格式与目录处理命令ls
命令格式:


-lh 以人性化方法显示详细文件
权限有9个字符,前3个表示所有者权限,g表示所有组,o表示其他人。

-
目录处理命令
mkdir

cd
cd…

pwd

rmdir

cp

mv


-
文件处理命令
touch

cat命令不适合浏览比较长的命令
tac倒着显示文件


空格一页一页往下翻 回车一行一行往下翻 q结束

可以向上翻页

tail

- 链接命令
ln

软连接(相当于windows里的快捷方式)
1.lrwxrwxrwx l表明是软连接文件,rwx可读可写可执行
2.文件小,只是一个连接符号
3./tmp/issue.soft->/etc/issue
箭头指向源文件
硬链接
如何查找硬链接,可以通过ls -i方法找到i节点,因为硬链接与源文件的i节点是一致的,故查找i节点,可以找到硬链接。
权限管理命令
1.权限管理命令chmod
chmod



2.其他权限管理命令
chown

chgrp

umask

文件搜索命令

find
- (星号)inint(星号)可以模糊查询
- inint?? ‘?’匹配单个字符

根据时间属性查找文件



其他搜索命令
locate
find为实时查找,而locate相当于一个资料库,可能未更新。

which

whereis

grep
对文件内容进行搜索

帮助命令
man
q退出
(1)查看命令帮助:主要看命令是干什么用的
(2)查看配置文件的作用:首先看文件干什么用的,再看文件的格式
帮助类型
1 表示帮助命令
5 表示配置文件

help
查找内置命令的帮助

用户管理命令
useradd

passwd

who


w

压缩解压命令
.gz

gunzip

tar


zip
linux windows 都支持 ,能保留源文件

bzip2

bunzip2

网络命令
write

wall

ping

ifconfig

mail :command not find
处理方法:yum install -y mailx sendmail

last

lastlog

traceoute
追踪路由

netstat
查询网络状态

tcp、udp 都是传输层协议
tcp:包含3次握手,比较安全可靠
udp:直接发送数据报,速度快,可靠性一般

setup
红帽子系列专有

mount

关机重启命令
shutdown

halt poweroff init0

reboot

系统运行级别
单用户类似于windows 里的 安全模式
NFS是Linux 、Unix系统之间共享的一个服务

runlevel

logout

Vim文本编辑器
Vim的常用操作
Vim是一个功能强大的全屏幕编辑器,是Linux、UNIX上最常用的文本编辑器,它的作用是建立、编辑、显示文件。
Vim没有菜单,只有命令。
三种模式:命令模式 插入模式 编辑模式
:set nu 表示加行号

i a o 表示进入插入模式
插入命令

定位命令

删除命令

复制和剪切

替换和取消键

搜索和搜索替换

保存和退出

Vim的使用技巧
ctrl+v+p 定义尖角符号

要永久改变快捷方式,需要打开/home/.vimrc进行快捷键配置。
软件包管理和安装
软件包管理简介
软件包分类
1.源码包
优点:(1)开源,如果有足够的能力,可以修改源代码
(2)可以自由选择所需的功能
(3)软件是未编译的,所以更加适合自己的系统,更加稳定也效率更高
(4)卸载方便
缺点:
(1)安装步骤多,尤其安装较大的软件集合时(如LAMP环境搭建),容易出现拼写错误
(2)编译时间较长,安装比二进制安装时间长
(3)因为是编译安装,安装过程中一旦报错新手很难解决
2.二进制包(RPM包、系统默认包)
是源码经过编译以后成为计算机可以识别的0101二进制文件。
安装较快,节约时间,但是看不到源代码
优点:
(1)包管理系统简单,只通过几个命令就可以实现包的安装、升级、查询和卸载
(2)安装速度比源码包安装快的多
缺点:
(1)经过编译,不再可以看到源代码
(2)功能选择不如源码包灵活
(3)依赖性
RPM包管理-rpm命令管理
1、RPM包命名原则

2、RPM包依赖性

RPM包管理-rpm命令管理
1、包全名:操作的包是没有安装的软件包时,使用包全名。而且要注意路径
2、包名:操作已经安装的软件包时,使用包名。是搜索/var/lib/rpm/中的数据库



查询方法:
1.查询是否安装

2、查询软件包详细信息

3、查询包中文件安装位置

4、查询系统文件属于哪个RPM包

5、查询软件包的依赖性

校验和提取
1、RPM包校验





RPM包管理-yum在线管理
自动解决依赖性
IP地址配置和网络yum源


yum命令





光盘yum源搭建


源码包管理
源码包和RPM包的区别
1、区别
安装之前的区别:概念上的区别
安装之后的区别:安装位置不同
2、RPM包安装位置

3、源码包安装位置

4、安装位置不同带来的影响

源码包安装过程




脚本安装包与软件包选择
1、脚本安装包

2、Webmin


用户配置文件
用户基本信息文件
存放密码的文件shadow权限为000
==



